Skip to content
THE 36 CORPORATION JSC.,
Contact Us
G36 Portal
Online Office
Checking email
ERP Systems
The 36 Journal of Engineering & Technology
top_menu_1 - English
top_menu_2 - English
Tổng công ty 36 – CTCP
36corp
Home
About Us
Message from the President
Company Overview
Our History
Trademark and brand
Vision & Mission
Corporate culture
Our people
Corporate members
Awards & achievements
Organizational Chart
Our clients
Services
Civil construction
Engineering design and consulting services
Design-Bid- Build
Real estate investment
Renewable energy development
Exterior & interior construction
ME, elevator, ventilation and refrigeration systems
Construction equipment sales and rentals
Ready-mix concrete production
Mining & construction materials
Property management
Approach
Integrated Management
Management Standards
Sustainable Development
Health & safety
BIM Management
Strategic partnerships
Projects
BY CATEGORIES
Hospitals & schools
Real estate development
PPP investment
Airports & seaports
Elevator, ME, and refrigeration
Transport infrastructure construction
High rise building construction
Factories construction
Hydroelectric plants & irrigation construction
BY YEARS
2015-2018
2011-2014
2007-2010
2003-2006
2000-2002
BY STATUS
Completed
Processing
News
Corporate news
Subsidiary news
Political news
CSR news
Project and market news
Technical & Science new
Library
Photos
Music
Videos
Documents
Careers
Talent management
Current opportunities
Planned vacancies
Internship programs
Tips for applicants
Search:
Home
About Us
Message from the President
Company Overview
Our History
Trademark and brand
Vision & Mission
Corporate culture
Our people
Corporate members
Awards & achievements
Organizational Chart
Our clients
Services
Civil construction
Engineering design and consulting services
Design-Bid- Build
Real estate investment
Renewable energy development
Exterior & interior construction
ME, elevator, ventilation and refrigeration systems
Construction equipment sales and rentals
Ready-mix concrete production
Mining & construction materials
Property management
Approach
Integrated Management
Management Standards
Sustainable Development
Health & safety
BIM Management
Strategic partnerships
Projects
BY CATEGORIES
Hospitals & schools
Real estate development
PPP investment
Airports & seaports
Elevator, ME, and refrigeration
Transport infrastructure construction
High rise building construction
Factories construction
Hydroelectric plants & irrigation construction
BY YEARS
2015-2018
2011-2014
2007-2010
2003-2006
2000-2002
BY STATUS
Completed
Processing
News
Corporate news
Subsidiary news
Political news
CSR news
Project and market news
Technical & Science new
Library
Photos
Music
Videos
Documents
Careers
Talent management
Current opportunities
Planned vacancies
Internship programs
Tips for applicants
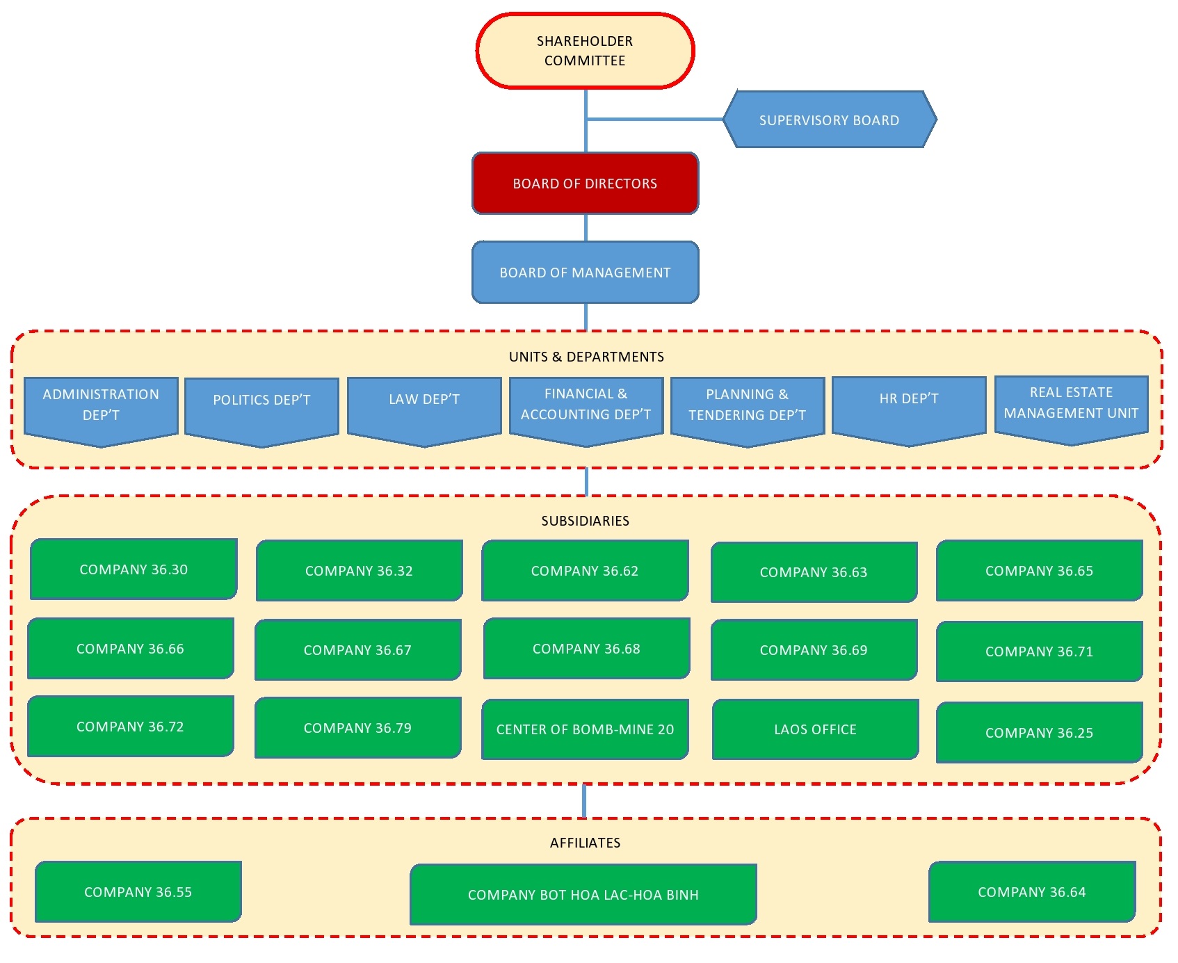
Organizational Chart
You are here:
Home
About Us
Organizational Chart
Go to Top